Jump to content
Home
Forum
Articles
About Us
Tapestry
This is the EYFS Staging Site ×

Can't login to Tapestry troubleshooting guide (parents)


Recommended Posts

Posted

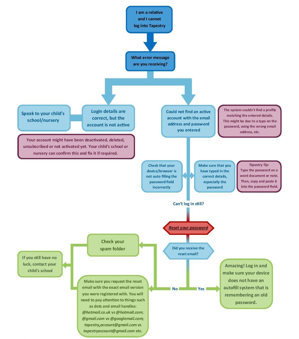
If you are registered as a parent and relative user on Tapestry and are unable to login, please follow these steps in order. Hopefully they will help you to regain access to your account but if not they will direct you to the best place to go for further assistance. If you are a member of staff on Tapestry please use this separate guide as you need to follow slightly different steps.

 

Relative-login-troubleshooting-page-001.jpg

 

 

If you reset your password and are still unable to login, please check to see if you can access Tapestry on a different device.

If there is only an issue on one device, look to see whether you are able to access other websites on it. If you are unable to, check that you are connected to the internet.

If Tapestry is the only website you are having issues connecting to and it is on all devices, please contact your child's school, nursery, or childminder for further assistance. They will be able to check that you have been set up correctly.

 

Back to contents page

Guest
This topic is now closed to further replies.
×
×
  • Create New...

Important Information

We have placed cookies on your device to help make this website better. You can adjust your cookie settings, otherwise we'll assume you're okay to continue. (Privacy Policy)